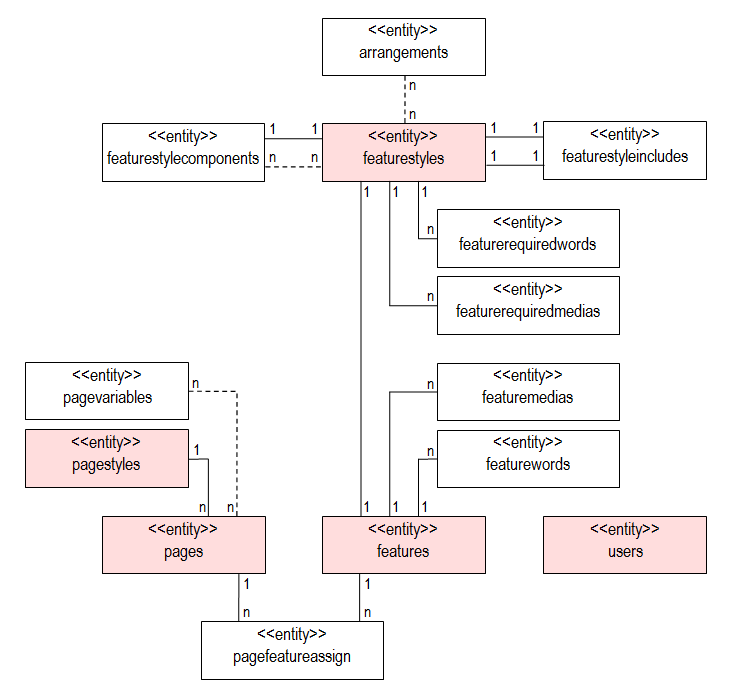
Das ZMS Datenbank verfügt über eine statische Tabellenstruktur. Dies bedeutet, dass alle Inhalte in den bestehenden Tabellen abgelegt werden können. Das Datenbankschema sieht ie folgt aus:

ZMS Datenbankstruktur
In einem separten Bereich sind die Tabellen und Felder genau beschrieben.